发布时间: 2026-01-27 07:13 | 原文链接: https://www.zhihu.com/question/1998799915103577840/answer/1999379411405910311↗ | 点赞数: 1016 人赞同
作者信息: MR Dang独立投资人,不接广不卖课
正文内容
今天头条给到散户喜闻乐见的陈小群:


我看很多自媒体传成了陈小群被查处之类的,截止目前我个人并没有找到官方的公告。
所以这个"被查"的描述不是非常准确,目前的状态是记者的调查。
记者的结论是:造神运动


这个一点都不意外,A股就这生态,过一段时间就出冒出一个一年几千倍几万倍的股神,但是这神不能玩两年,因为两年就几亿倍了,圆不下去了,玩三年就更不行了,美股➕a股不够一个人挣的。
至于为啥得一年几万倍?
因为如果在牛市,你和新股民说稳定复合年化20%是会被嘲笑的。
在一颗想一夜暴富的心面前,哪怕是彩票,速度都有些慢了。。。
还有一条热度比较高的消息是:


目前据报道特点是致死率高,但是传播性一般,好像最多就是通过飞沫传播,没有气溶胶传播的明确案例。
那其实影响就是可控的,只要传播性一般,哪怕百分百致死率更多的也只是一种威慑,实际破坏力远远比不上之前发生的事情。
这种事情好像找投资方向有点不道德,但是资本市场一般还是会有人抢跑的,按照老黄历来就是检测啊,防护之类的,老股民应该有几个耳熟能详的名字冒出来。
个人不是很建议,感觉影响有限,注意风险。
央妈:前瞻性研判系统性金融风险隐患


不止是央妈在行动,最近一些异常的成交应该也是为这个前瞻性的研判在做准备。
就像打拳一样,拳头收回来才能更好的打出去,4000点上方减少仓位可能也是为了以后在4000点下方维护金融稳定。
日央行表示没干预外汇市场:


很多人看的一头雾水的不知道咋回事,其实这个新闻有一个前置剧情是:


日元汇率触及160时反弹,市场传言日央行卖美债买日债,然后日央行急了,赶紧辟谣,就发布了前面那个公告。
上期所限仓:

限仓本来是常规操作。
但是这次限仓得力度很大,比如从800手降为200手,而且立即落实到位,信号很明确,防范风险。
昨天夜盘期货价格小幅回落:
其他大宗商品:
冲高回落,盘中巨震:
盘中最高摸到117,收盘价比昨天A股收盘时的银价回调不少。
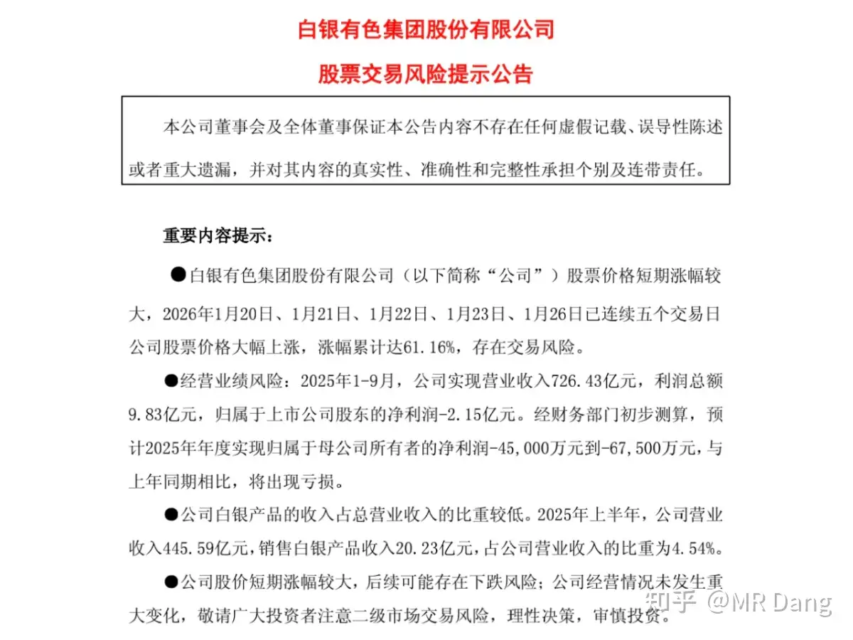
现在市场内投机氛围浓厚,很多有色股又是发业绩预报,又是主动说明自己产量不高,依然挡不住股价的非理性上涨。
很多人其实不在乎公司有没有,只是在交易""这一个概念。
比如华尔街著名的沙丁鱼罐头事件一样:一群交易员反复交易一盒沙丁鱼罐头,所有人都在交易中赚的盆满钵满。
直到有一天有一个手贱的交易员不小心打开了沙丁鱼罐头,发现罐头早就变质发臭了。
于是他愤怒地指责卖家没有如实告知,怎么能把变质的沙丁鱼罐头高价卖给他?
卖家则平静的表示:"谁让你打开的,沙丁鱼罐头是用来交易的,不是用来吃的"。
现在的很多周边标的,都有点类似沙丁鱼罐头,交易的就是""这一概念。
但是悲剧的是很多散户可能就是第一次接触资本市场,并没有分辨能力,还以为自己交易的就是,所以最后的亏损自然早已注定。
比如最近炒的这些名字里带的股,比如lof溢价,都是这种投机氛围下的产物。
也是差不多的走势,冲高后回落到5000附近:
其他工业金属表现还不错,比如之类。
铂也是冲高后回落,振幅接近20%,又回到2500美元左右。
目前的贵金属期货环境,风险太高了,多空双方其实都不是很好交易,震动幅度大,一不留神就得爆仓。
外围表现:
都还不错,但是一些热门科技股反而回调了,比如达子,特斯拉之类的。
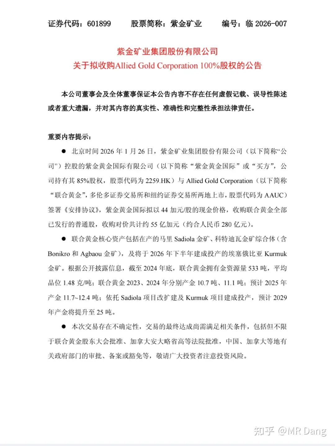
280亿收购533吨金矿:
不愧是,赚翻了,管理层依旧优秀,虽然最近尾盘有异动,但那可能是人为干预市场而造成的。
具体到这些矿,品位和资源量看起来都挺不错,缺点就是运营成本高,但是的优势恰好就是降本增效。
接手以后如果按照预期的把产量从10吨提高到25吨,哪怕再直接转手卖出去估值都能涨一大截,起码赚上百亿。
唯一的缺点就是现金回报低了一点,但是公司也没乱花钱,这不就捣鼓回来一些大金矿。
这笔交易对资本市场最大的定心丸就是再次确认了新的管理层依旧锐意进取,没有躺在功劳簿上睡大觉。
很多人不理解为什么要反复强调管理层。
我记得巴菲特早年间接受过一次采访,主持人问股神令人印象深刻的最失败的一次投资经历是什么?
巴菲特说他以前发现一个纺织厂在走下坡路,管理层不行,但是他们每卖一个厂,就会回购一些股票。
巴菲特一想,这有套利空间啊,就买了很多股票,等着管理层回购。
后来和管理层见面,谈好的价格是11.5美元。
过了几天巴菲特收到了正式报价,11.375美元。
股神直接绷不住了,觉得被耍了,上头了,最后不但没有把股票卖给管理层,反而自己砸了很多钱把公司收购了。
巴菲特收购纺织厂以后的第一件事就是把管理层开了,哈哈哈。
最后的事情大家应该就都知道了,这家纺织公司让股神亏大了,就成了现在的。。。
昨天我的组合表现还算不错,本来收盘看指数绿绿的,全市场中位数跌了一个多点,心理预期不高。
打开账户一看银行和资源比翼双飞,净值又创了新高。
个股没啥分析的,一两天的涨跌代表不了什么,正常波动而已。
另外挂的股套利单成交了,数量不多。
昨天的股总成交量占收盘时总单量的5%左右,意味着所有排队的人里大概有5%的概率抢到。
接下来就不是无风险套利了,越往上风险越大,我现在相当于已经有持仓了,也不方便给出什么建议了,以后这事在我这里就翻篇了,不提了。
还有就是之前埋伏在电影板块的,最近差不多浮盈也不少了,热度渐渐起来了,根据自己的偏好来,觉得满意了,该止盈就止盈。
越往后波动越大,很多投资者未必受的住,我就不单独提醒了,投机嘛,有的赚就很不错了,尽量在春节假期前落袋为安,不赚最后一个板。
今天的贵金属板块振幅不会小,很多有色的概念股,热度太高,本身质地其实一般,也就是名字直白露骨。
里面的投资者注意风险吧,提示好几次了,希望读者里没有最近才冲进去的。
也许能再涨回去,但是不代表这些股里高位接盘的就能全身而退。
最近粉丝数涨的有点快了,得还债了,也不知道周六发出来的时候是多少粉的感言,我尽量码点有质量的文字吧,希望不辜负大家的期待。
一个喜欢保护韭菜的博主,希望大家少少踩坑,多多赚钱!!!
本文件从MR Dang知乎页面转载
作者: MR Dang 链接: https://www.zhihu.com/question/1998799915103577840/answer/1999379411405910311↗ 来源: 知乎
著作权归作者所有。商业转载请联系作者获得授权,非商业转载请注明出处。
相关阅读
📈 近期行情评价:
🥇 贵金属与有色板块:
🏦 银行股投资:
⚠️ 风险控制:
🔙 返回:
- 五万粉感言 - Dang老师最新感言