发布时间: 2026-04-10 07:25 | 原文链接: https://www.zhihu.com/question/2025222814211295038/answer/2025836864649578108↗ | 点赞数: 353 人赞同
作者信息: MR Dang知势榜经济与管理领域影响力榜答主
正文内容
今天的目光要转向黎巴嫩:
黎巴嫩重要人物的私人秘书遇袭身亡:

黎巴嫩现在是焦点地区,昨天以色列为了挑起事端,造成了三百多人身亡一千多人受伤的惨剧。
懂王要求以色列减少对黎巴嫩的打击:

以色列称已尽快启动和黎巴嫩的直接谈判:

有消息人士称谈判或于下周开始:

别看黎巴嫩只是伊朗的小弟,但是此前以色列揪着黎巴嫩不放的行为直接影响了谈判进程。
在美以做出上述表态后,资本市场对谈判的预期明显好转,蠢蠢欲动的价格有所回落,等有色品种走强。
伊朗:任何已经沟通过的人都已获得通行许可

这不会是玩文字游戏吧:所有人,只要沟通就能获得通行许可。
但是有了通行许可未必能马上通行,有外媒报道目前是允许每天过15艘船:

伊朗副外长表示伊朗将会按时参加谈判:

伊朗再次展示强硬:

没啥好说的,赢就完事了,除了股民,其他人都赢麻了。
懂王警告伊朗不要收费:

懂王的意思可能是伊朗不要吃独食,等和他商量好了一起收费。
西大公布了一系列经济数据:
核心PCE物价指数3%,符合预期:

这个数据对投资者来说理论上越低越好,低了说明通胀压力低,降息预期就提高。
初请失业金人数21.9万人,比预期略高:

这个数据多了代表就业承压,经济放缓,也是可以降息预期,属于短期利好资本市场。
美联储传来消息,沃什上任存在变数:

这个背景的话,大概就是有24名委员要投票,其中民主党那边的11个人是反对的,共和党这边还有一个叫汤姆蒂利斯的也是反对的。
这哥们马上退休了,啥都不怕,懂王拿他也没办法。
这种情况下,听证不听证的,无所谓,反正都是12:12,讨论不出结果。
所以现在就是两条路,要么懂王说服马上要退休的这哥们,要么换人,不然就可能无期限的拖下去。
锂矿和储能行业:
储能电池反内卷会议:

利好相关板块吧,虽然也不知道最后落地情况,但是有表态总比没有表态强。
另外这里有个新提法“内卷外化”,不单单在境内的内卷行为需要规范,从境内卷到境外的行为也要规范。
津巴布韦传来消息:

这个影响比较复杂,有些企业在当地有业务,有些企业在当地没业务,影响是几乎完全相反的。
对整个锂价算是偏利空的,之前一刀切不让出口,现在相当于有了潜在的出口预期。
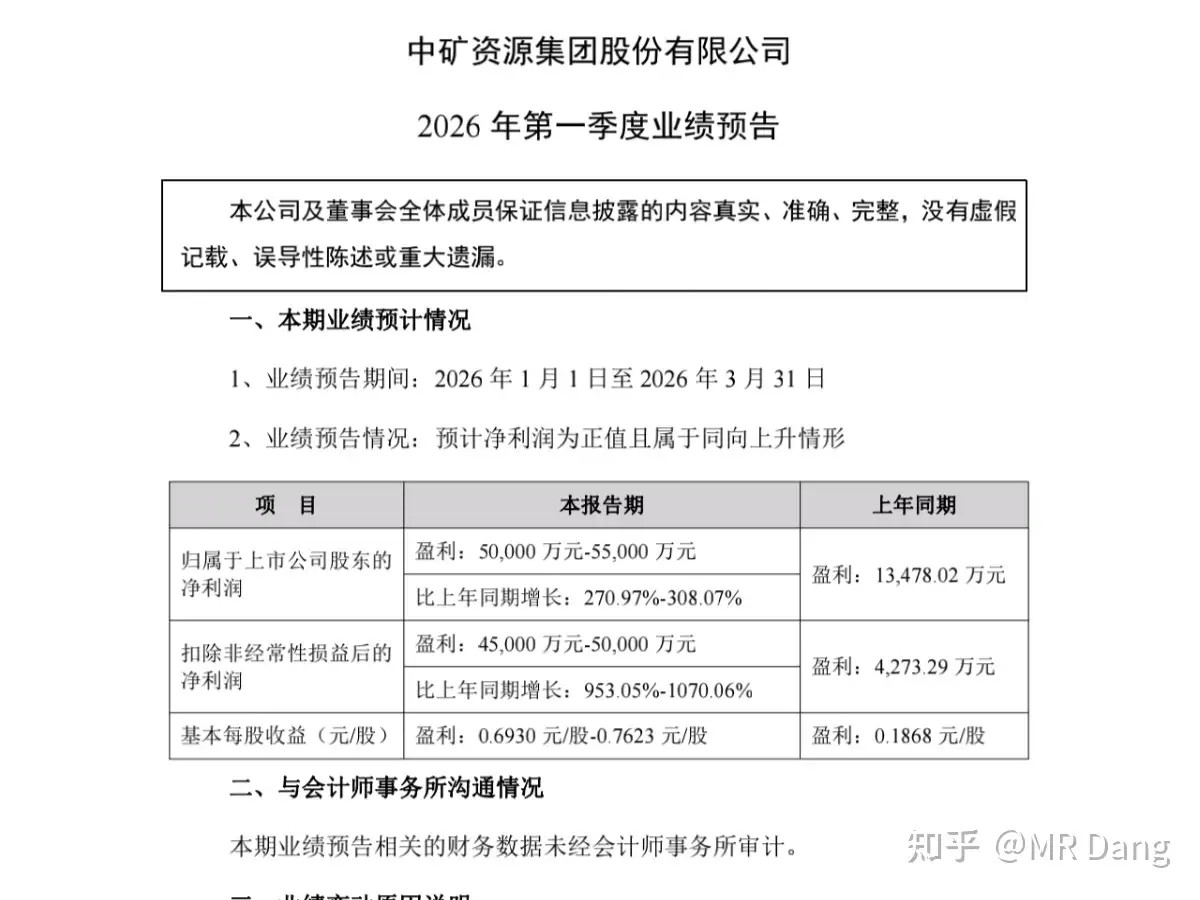
:

看着数字各种增长,还不错的样子。
但是如果长期追踪这家公司的投资者,其实会觉得不及预期,不是一份很好的答卷。
其他发布业绩预告的公司整理如下:

哦对了,还有个离谱的娱乐新闻放在后面:
美议员称外星人已与人类会面:

很难评啊,利好外星人板块?
大宗商品:

受黎巴嫩局势缓和影响,盘后回落半个点,有色在盘后集体反弹。
弹性较大的铂领涨,有四个点,和有两个点左右的涨幅,1个点,和半个点左右。
外围市场:

受谈判进度预期影响,美三大股指走强,纳指领涨,行业方面依然是走强,闪迪再次大幅刷新历史新高。
另外最近美股的CPU板块有点动静,比如英特尔这样的公司。
原因是在最新的AI叙事里,CPU不再是坐冷板凳的旁观者,似乎也有了增量需求。
昨天个人组合净值回撤1个半点不到,银行基本同幅度,资源微微绿,消费绿两个,电网绿一个。
又是没跑赢指数的一天,最近消费表现也不佳,老是拖后腿。
刚创新高就是一顿毒打,只能安慰自己,起码挨打前还吃了颗糖。
不过好在今天盘前情绪还可以,希望运气好的话可以回回血,本周最后一个交易日了,如果能完美收官就再好不过了。
一个喜欢保护韭菜的博主,希望大家少少踩坑,多多赚钱!!!

本文件从MR Dang知乎页面转载
作者: MR Dang 链接: https://www.zhihu.com/question/2025222814211295038/answer/2025836864649578108↗ 来源: 知乎
著作权归作者所有。商业转载请联系作者获得授权,非商业转载请注明出处。
相关阅读
📈 每日行情评价系列:
- 4月9日行情 - AI热点、谈判阵容与海峡收费博弈。
- 4月8日行情 - 央行增持、新书预售与市场情绪。
- 4月7日行情 - 假期冲突升温、风险偏好承压。
- 4月3日行情 - 海湾管道传闻与海峡预期。
- 4月2日行情 - 电解产能冲击与情绪修复。
- 4月1日行情 - PMI、银行分化与节前节后预期。
- 3月31日行情 - 季末配置与白酒、银行观察。
📘 财报方法: