发布时间: 2026-02-04 07:01 | 原文链接: https://www.zhihu.com/question/2001601840660382705/answer/2002275606742725437↗ | 点赞数: 1697 人赞同
作者信息: MR Dang独立投资人,不接广不卖课,无任何其他平台,无小号。
正文内容
今天的头条属于:


看完之后一头雾水?
今天就以这个新闻,和大家普及一下怎么看这类表述。
“扩大………”,看一下就行了,不太重要,除非有明确的数字。
扩大一般说明目前有,那就不是超预期的事情。
“完善……”,同上,都是对现有状态的描述,属于预期内的东西,不重要。
“探索……”,现在没有的东西,但是有想法,属于画饼,有可能超预期,可以关注。
“此外……”,这类发布会上都是酌字斟句的,不可能像我一样有什么临时起意的想法。
说的是此外,你要真当成此外那就是老外了,此外的一般都是超预期的东西。
此外了什么内容呢?
三个关键词:
贸易量大
容易变现
精矿
1,贸易量大是什么意思?境内的能说成什么贸易量大么?很明显不是,所以这个指向就是进口。
2,容易变现是什么意思?
这个需要懂一点矿,矿可以分为两类矿:
一类是硫化精矿,另一类是氧化精矿。
这二者里,只有硫化算得上容易变现。
硫化矿又分为黄矿,斑矿,辉矿等。
一般来说,能被称为容易变现,则浮选前最少要>13%的含量,最好要>15%
3,结合以上信息,则研究中的纳入储备的标的可能是从国际进口的,最好含量>15%的黄矿,斑矿,辉矿等。
那么符合这些条件的地区,有两个国家是绕不开的,智利和秘鲁。
至于哪些企业也这两个国家有符合条件的矿,问Ai是一个简单的办法。
当然我不是让你这么选标的,因为矿这东西还是在国内的更可控,国外的是要打折的,仅仅是分享思路。
受此影响,价盘中走强。


红色箭头为消息传出时间,橙色箭头为昨天股市收盘时间对应价。


1号文件:
每年都是例行的,现在才炒这个的话,容易被挂旗杆哈,自行衡量风险和收益。
不过现代农业这块儿,还有农业无人机这个应该也算农业铲子股,等过了这个风头,倒是能研究研究。
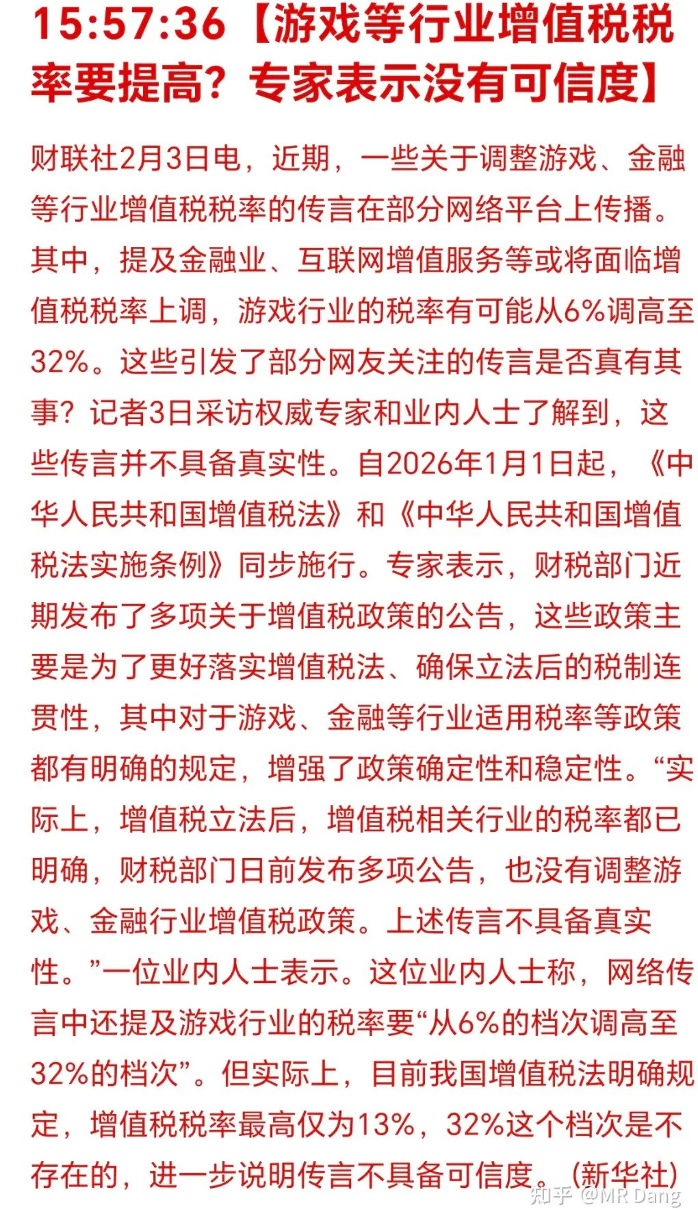
游戏和金融行业辟谣小作文:


看到最后的信源,我选择相信。
恒科最近有点惨,希望里面的家人能吃口好的。
至于我对恒科的态度,老粉应该都知道。
里面都是一些很优秀的很有影响力的,天花板级别的民企。
昨天的变压器,感觉问的人还挺多。
大概说一下吧,一个典型半导体厂的配电系统,以22Mw厂房举例,大约需要8台2000kv和4台2500kv干式变压器,算12台好了。
需要再搭配50面高压柜+70面低压柜。
造价大概是4:3:2,另外还有个1是其他。
这三个东西是配套的,一个整体。
所以你选择标的,要么变压器,要么高压柜,要么低压柜。
每个方向都分龙头+弹性两种标的。
什么是龙头?龙头就是绝对数量最多。
但是龙头有缺点,龙头因为太厉害了,做的东西杂,比如它变压器是老大,但是还有别的业务,变压器占比不高,所以就不够纯。
弹性标的的优点就是纯,它虽然不是老大,但是它那个业务占比高,所以弹性大。
所以排列组合,三个方向,两种选择思路,就会有6只标的。
作为外行人,搞不清楚哪个厉害,6个等权重买进去,就相当于手动建立了一个储能电网etf,跑赢外面那些杂毛etf是大概率事情。
以上只是思路分享,不涉及任何具体标的。
辟谣小作文:


在此之前,股价大幅回调,最低只有一千多:


我当然不是来说小作文的事情的,而是复盘避坑的重要性的。
因为在去年九月份,如日中天的时候,我其实有过一段对的预判:

省流版:
现在就是到了需要信仰的时候,没信仰,那你现在就是很难受,两难选择,要么亏30%止损,去别的地方要赚50%才能回本。
要么一直拿着,但是担惊受怕不知道啥时候又要回调到哪里去,天天受煎熬。
避坑就是如此重要,一着不慎,满盘皆输。
这些东西可能刚开始接触的时候没感觉,但是当有了切肤之痛的时候悔之晚矣啊,bro。
间接经验也是经验,不要看不上。
大宗商品:有色全线反弹
:目前价格和昨天下午三点收盘时几乎一样。
:相对下午收盘有两个点左右涨幅。
:夜盘上涨6个多点,逼近40万
除此之外,铂,等其他金属都有所反弹。
一架波斯无人机被西大的船击落,受此影响,上涨:
外围市场:
减肥药那两公司,股价被砸了不少,小的层面说,减肥药不及预期。
大的层面说,西大对这方面的开支非常谨慎,懂王狠狠地压缩这方面支出。
最终还是会影响到创新药之类的赛道。便宜是真便宜,但是鬼故事太多,黑天鹅也多,我选择不参与。
你买个创新药,两边的摩擦得担心,研发失败得担心,各种临床得关心,跟踪不完的管线,跟踪不完的fda,睡觉都睡不好,真的是闹心。
昨天的许愿起作用了,表现还不错,应该都回血了吧。
今天还个愿,感谢大A体恤民情。
我个人的净值收回了前一天的回撤还有剩,又走回了之前的斜率,资源遍地开花,银行也没怎么太拖后腿。
其实我个人对这些个波动已经脱敏了,小场面。
但是对在公开场合下判断大趋势还是有点后怕。
虽然逻辑上,对工业金属和贵金属分类讨论,对供给和需求单独判断我觉得都是没什么太大的原则性错误的。
技术难度也不高,都是很正常的分析。
但是短期走势这事谁能打包票呢?万一踩踏继续,恐慌蔓延,短时间内发生挤兑,很多投资者是承受不住这样的风险的。
我又没删除和修改的习惯,到时候一截图,"某大v号召韭菜4500接盘",可能会被愤怒地投资者用口水淹没。
前两天写的时候压力还是挺大的,因为很多新手他没见过这阵仗,话说的重了,把人吓跑了,就在底部割肉了;话说的轻了,又去梭哈了,万一继续回调,直接完蛋。
所以对这种历史性的波动,最稳妥的策略就是不要乱动,有计划的调整仓位,提前挂单,然后睡觉。
至于今天的行情,气氛都烘托到这里了,希望还能继续回口血。
一个喜欢保护韭菜的博主,希望大家少少踩坑,多多赚钱!!!
本文件从MR Dang知乎页面转载
作者: MR Dang 链接: https://www.zhihu.com/question/2001601840660382705/answer/2002275606742725437↗ 来源: 知乎
著作权归作者所有。商业转载请联系作者获得授权,非商业转载请注明出处。
相关阅读
📈 近期行情评价:
📚 新手必读系列:
⚔️ 天阶功法系列:
🎉 万粉感言: