发布时间: 2025-12-31 07:14 | 原文链接: https://www.zhihu.com/question/1988901864406791026/answer/1989595338185671802↗ | 点赞数: 643 人赞同
作者信息: MR Dang独立投资人,不接广不卖课
正文内容
本年最后一个交易日,希望可以给2025画一个完美的句号。
我也在梳理目前的持仓,我知道大家想问什么,一个一个来。
我持仓的昨天中午发了个加急的公告,被缴了6000万的税,股价午后就跳水了。


这个公告很有意思,语焉不详,没有透漏具体补缴税款的原因。
但是如果你恰好懂那么一点财务知识,通过《28号准则》的使用,以及没有追溯调整的细节,可以看出公司选择了未来适用法。
排除掉会计差错和会计政策变更,那剩下的只有一种可能:会计估计变更。
另外据说这6000万是两年的税收优惠,那么每年就是3000万。
这6000万是确定要交了,问题的分歧在于以后还能不能适用税收优惠政策,是不是每年都要多交3000万。
如果是每年都要交3000万,按照之前16pe的估值,相当于估值就要减少4.8亿,合股价一块钱。
如果只是一次性的交6000万,按照之前4pb的估值,相当于估值要减少2.4亿,合股价的五毛钱。
情况就是这么个情况,但是蹊跷的地方在于公司之前都是符合优惠政策的,这一下突然说不符合了,只能说地方财政还是吃紧啊。
其实一个月前也补了三个亿,补完以后就发了个采矿证,很巧。


我个人在综合评估后,由于股价已经跌到了我的第一补仓位置,成了今年第二只我买入后达成回撤10%的股,同时虑到股息率尚可,我把仓位又补到了建仓时的仓位比例。
这里要敲下黑板啊,补仓不是赌气,不是头铁,是为了更高的股息率。
你不能本来10%仓位,股票一跌直接补成50%了,那继续跌怎么办?补成全仓?
建仓时10%的仓位,跌到9%,你补回10%就行了,有股息打底,回本是时间问题,千万别赌气,指望加仓解套。
今年业绩是没指望了,股息方面今年应该会少一毛左右。
不过好处就是明年基数低,增速就上去了,
回调的多的时候很多人问,我说我不怕跌,让我扛着。
现在差不多又涨回去了,那现在我觉得对这个股没信心的,或者对这个逻辑有疑虑的,你不必和我一样一直拿着,该止盈就止盈,趁着还有点盈利。
现在可真的给机会了,勿谓言之不预也。
投资者容易在股价上涨的时候过于乐观,在股价下跌的时候又过于悲观。
所以持股需要信心,需要对商业模式和公司盈利能力的了解,而不是哪个大v说了什么,看好什么。
对我不薄,就是涨的太快了点,感觉车还没坐稳,就发车了,我倒不希望涨太快了,下一个标的还没想好。
。。。我昨天是真买了,但是买的太少了。
集合竞价就抢了最后一笔,本来应该是能开到26下面的,但是我报的高了点。
除了开盘,后面一股都没买到。
距离我的目标仓位还挺远,以我这个臃肿的程度,不可能像大家一样一笔就进进出出,所以必须有组织有纪律。
在这里也给大家提个醒,如果有博主吹嘘自己多有多有实力,同时你看他的操作还身轻如燕,来去自由,那肯定有一方面是假的。
以我多年的交易经历,有一个规律是,如果你当天的交易金额超过个股成交金额的一半,你的均价一定会比当天的均价更吃亏。
(吃亏就是买的时候买的比均价贵,卖的时候比均价便宜。)
就和东大现在在工业领域一样,你超过50%就一定是吃亏的一方,要买就会涨价,要卖就会下跌,和你的择时能力没关系。
大象跳水坑,一定有水花,你别扯什么善于跳水,这是物理规律。
银行快分红了,开完会两个月内必须分,如果管理层不是太磨蹭的话,春节前应该能分下来。
目前没什么好的想法,到时候如果没有更好的选择就继续复投银行。
邪修三兄弟,本来Zh套了挺久,差点到补仓位置,后来慢慢就开始浮盈了。
消费三姐妹,表现凑合吧,消费本身不振,看明年能不能好一些。
还漏了个,它和一个生态位的,最近涨了,就有性价比了,如果到时候止盈它还原地踏步,那我就全部换成它。
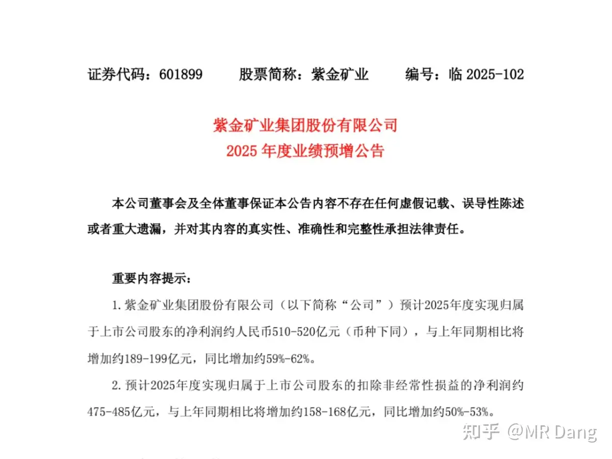
业绩预告:


利益相关:我几日前刚止盈了大部分,只剩一点。
我的看法:业绩环比略微下降,稍微不及预期,业绩只能给60分。
可能是成本费用方面比较高。
当然也有相当超预期的东西:


扩产计划里12万吨,这个数量肯定让其他友商压力山大啊,怪不得投行都在唱空锂价,这冒出来的产量真的挺吓人的。
其他金银也产量增加了10到20个点不等。
扩产计划打100分,很炸裂。


二手f交易税费调整,主要是二年内变化,从5%降到3%,轻微利好吧,可能能提高一些流动性。
存量市场,利好两年内的=利空满二的,利好二手房=利空新房。
夜盘涨了五个点,国际银价收复76美元。
之前看图形的话,有明显的偏离,现在经过这么一涨一跌,又回到那个斜率上了。
把我带入空头视角的话,感觉有点像鬼故事。
波动太大了,参与不了,只能摇旗呐喊。
也涨了点,昨天许的愿没把握住,今天更难了。
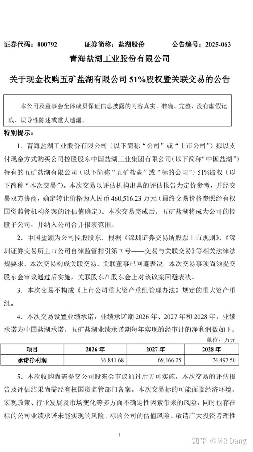
收购五矿。
作价90亿左右收了个7亿净利润的资产,pe也就13倍左右。
低于目前公司20多pe的估值,被收购的五矿按照业绩承诺还有增长。
很良心了,好事。
可惜已经止盈了,现在又可以重新加入观察池了,以后蹲到好位置再买一些。
最近几天恐怕蹲不到,刚出利好可能会有溢价,我是说以后如果有机会的话,多一个选择。
美联储会议纪要对明年降息有分歧。
现在结果不重要,都在等新的掌门人。说白了要是哈塞特上来,迟早到3%,现在讨论的这些结果都是废纸。
长鑫ipo:
这个是预期内,这两天如果不递交,放到明年递交就得更新财报。
它也算明星股了,上市热度不会低的,我个人觉得比之类的有投资价值。
我会适当关注的,但是感觉这种大热捡不到漏。
今天大家都等着放假了,也提前祝大家元旦快乐。
一个喜欢保护韭菜的博主,希望大家少少踩坑,多多赚钱!
本文件从MR Dang知乎页面转载
作者: MR Dang 链接: https://www.zhihu.com/question/1988901864406791026/answer/1989595338185671802↗ 来源: 知乎
著作权归作者所有。商业转载请联系作者获得授权,非商业转载请注明出处。
相关阅读
📅 每日行情评价(相邻日期):
- 20260105-对2026年1月5日A股市场行情,大家有什么预测和看法? - 2026年第一个交易日
- 20251230-如何评价2025年12月30日A股行情? - 2025年倒数第二交易日
📚 相关主题:
- 20251106-怎么投资银行股,并获取银行股股息收入? - 银行股投资方法
- 20251102-《天阶功法卷四》磷化工投资价值分析 - 磷化工深度解析
- 20251008-黄金涨的这么疯狂,是代表了纸币飞速贬值还是已经商品化了? - 贵金属投资逻辑
💡 投资方法教育:
- 20251020-交易策略只是第一步,重要的是仓位管理?如何科学设置仓位? - 仓位管理的重要性
- 20251031-你是怎么计算股息率的? 关注股息率的哪些点? - 股息率计算方法
📖 系列文章: