发布时间: 2025-12-08 07:28 | 原文链接: https://www.zhihu.com/question/1979952372806598700/answer/1981263790420009037↗ | 点赞数: 1058 人赞同
作者信息: MR Dang独立投资人,不接广不卖课
正文内容
新的一周开始了,先把上周五收盘以后发生的重要事情过一遍。
国内方面,最出乎意料的是这个:


券商放在以前,每次都是牛市的旗手,弹性和波动都是最大的板块之一。
只有这次牛市是例外。
要说原因的话,一方面是因为里面的资金都是互掏口袋,互相预判走位的老派资金,有人敢拉就有人敢砸。
另一方面还是现在券商太内卷,整体成交量上不去的话,没什么太宏大的叙事,就算有些券商的估值并不贵,也没什么太大的吸引力。
现在提到杠杆上限,这个提法的想象空间其实挺大的。
另外别忘了还有三家券商还在停牌呢,如果放出来的时机能配合到一些这类的消息,还是有可能点燃市场的热情的,值得关注。
但是有个膈应人的地方是,上周五券商涨了以后就出了这个利好。。。今天要是高开太多,这部分抢跑的资金要干什么好难猜啊。
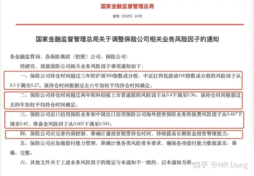
除了券商,还有保险:


这个也是类似的思路,给保险公司松绑,也相当于加杠杆。
如果和券商的那个表态结合起来看的话,隐隐约约有点2014年的味道了。
利好的话,险资配置的标的都是一些红利板块,标的直接问ai就行。
券商,险企都有了,怎么能少得了基金呢?
相关部门下发了基金业新的考核意见稿,主要变化如下:


主要是增加了高管需要购买本公司管理基金的比例,提高了总绩效的10%,增加了持有期规定,更加绑定了自身业绩。


三年跑输基准10%并且亏损的降薪30%。
也就是说降薪需要同时触发两个必要条件,亏损且跑输10%。
我个人觉得是利好价值投资的,因为做价值投资的话,在三年的时间长度上同时满足这两个条件也不容易。
能同时满足这两个条件的,降薪30%也是罪有应得,真的太菜了。
和上述新闻一起搭配食用的还有:


券商等机构的监事会要被干掉了。
当然不是不监管了,而是把监事会的职责放到董事会审计委员会了。
自行体会。
本周三会公布cpi和ppi数据,我个人预测由于化肥涨价,蔬菜水果可能同比涨幅在10%到15%区间,由此可能带动cpi同比增速1%到1.2%之间,ppi则是同比负增长2%左右。
这么大胆的预测目前还是比较少的,留待验证。
如果预测成立,那么cpi和ppi会形成剪刀差,上一次这种情况是2019的猪肉大涨导致的,上上次这种情况是2014年"一带一路"天量投资砸下去导致的。
后续的资本市场在这种剪刀差出现后都还算可以,特别是2014年。
cpi数据的超预期公布可能会利好消费板块吧。
央妈公布了最新储备,如图所示:
再次怒买3万盎司,和前几个月节奏一致。
国际上的话,影响最深远的事情应当是:
简单的说,就是西大决定战略收缩了。
原因有很多,但是最本质的原因就一点:维持旧秩序所需要的边际成本太多,而边际收益又太少了,这本帐有点算不过来了。
与此同时,利用新的工具,比如算力,ai叙事,币圈叙事的收割边际成本非常低,所以最终就选择了战略收缩,划洋而治。
这个对资本市场的影响是深远的,因为货币是天生慕强的,所以在汇率这方面,大家懂的。
其实这一表态在几天前已经有预兆,当贝森特坐在镜头前说东大是西大的盟友的时候,不但在场的人懵了,屏幕前的人也懵了。
大宗商品方面,银和目前处在逼空阶段,银价和价都在近期高位。
不过需要注意一点,尽管周末情绪上发酵比较多,但实际上这些大宗商品的最新价格和上周五a股收盘时基本处在同一水平线,没有进一步涨太多,也就是目前的股价已经price in截止今天开盘前的期货价格了。
逼空行情里的大宗商品价格变化会很剧烈,持有相关仓位的择时难度很大。
由于货币宽松的预期,金银都有非常好的长期涨价预期。
还有一个非常小众的农产品品种,由于今年扩产严重,价格下跌很多,二三季度有很多种植户亏损。
但是根据最新数据好像有点回升的意思。
明年供应可能会减少,种植户改种其他,叠加成本端的压力,可能会走出涨幅不小的单边行情。
这个品种就是洋葱,特别是粉葱。
洋葱这个品种特别奇怪,是西大唯一立法不允许开立期货的品种,因为历史上被爆炒过,所以特别出了个《洋葱期货法案》,没用的知识又增加了。
不过没什么好的投资标的,喜欢吃洋葱的可以囤几斤,应该能省下个块八毛的。
个股方面有个大新闻是奈飞收购案,对a股貌似没什么直接影响,不知道那些柚子能不能找到什么相关标的。
本周还有摇号,今天点赞的兄弟将会获得中签率+100%的buff加成,哈哈。
资本市场有点像后宫,当一个新人进宫的时候,旧人就会失宠。
emm,刚进宫还没两天的马上就要变成老人了。
提前祝大家都中签吧,中签后依然建议开盘竞价就卖,省心省力。
发布公告,正在评估分拆昆仑芯。
这公司也算一大奇观了,每次都是起个大早,赶个晚集,这次不知道最后结果如何。
当然也不全是好消息,祥源系据传暴雷,相关a股公司可能会风险释放空间。
美联储在本周内会公布最新的利率决议,目前市场是按照89%几率降息25基点在进行交易。
降息本来是利好,但是如果鹰派降息,也就是在降息的同时发表鹰派观点,也有可能变成利空和资本市场的震荡。
总的来说,周末的消息面上总体还是相当不错的,情绪偏好。
我的策略是一向只做应对计划,不预测市场,我个人的应对策略如下:
1,整体仓位方面,今天如果高开太多(6%以上),则会考虑开盘减仓,如果卖飞则不追回,如果回调则顺势调整仓位结构。
2,高开一般多(2%-6%),则按兵不动,并且盘中有低吸机会加仓。
3,高开不多(2%以内),则考虑根据情况直接加仓。
(这里不是指大盘指数,是指我持有的相关杂毛仓位)
标的方面,按照目前的价位,我偏向于银行,农化,有色里的和。
我上个交易日在回补跳空缺口时买了些,如果今天有合适的机会会继续加。
不会买太多,买一点作为标记。
因为我有色仓位里有,而且仓位重,除非清仓后,才会考虑换仓位到银王//。
鄙人不善择时,不要模仿哈。
一个喜欢保护韭菜的博主,希望大家少少踩坑,多多赚钱!
本文件从MR Dang知乎页面转载
作者: MR Dang 链接: https://www.zhihu.com/question/1979952372806598700/answer/1981263790420009037↗ 来源: 知乎
著作权归作者所有。商业转载请联系作者获得授权,非商业转载请注明出处。
相关阅读
📈 每日行情评价:
- 20251209-如何看待2025年12月9日A股行情? - 重要会议解读
- 20251205-怎么看待2025年12月5日A股市场行情_ - 新股交易与跨市场套利
📚 投资方法教育:
- 20251013-什么是投资思维?普通散户该如何培养? - 投资思维培养
- 20251011-下周一股市就要大跌了,作为投资者该如何应对? - 风险控制与心态管理
📘 地阶功法:
- 20251022-《地阶功法卷一》投资者必须斩杀的三个妄念 - 投资者心态建设
- 20251023-《地阶功法卷二》价值投资三大误区 - 价值投资核心理念
🔙 返回:
- 每日行情评价 - 每日行情评价全部内容