发布时间: 2026-01-19 07:04 | 原文链接: https://www.zhihu.com/question/1995416759285610119/answer/1996478085814588412↗ | 点赞数: 1248 人赞同
作者信息: MR Dang独立投资人,不接广不卖课
正文内容
新的一周又开始了,先来看一下官方最近的表态:


这个是央广网转达的zjh态度。
很多大v心领神会,开团秒跟,就冲着跳的最高的其他大v开撕了。
我对这些事情没兴趣,自己不踩坑就行了,但是央广网后面的财经评论必须看,我截图给你们:






我个人的理解就是:商业航天行业✓,蹭概念×;价值投资✓,价格投机×;龙头✓,后排杂毛×。
我一直以来也是这个态度,不过我的看法更加保守,我觉得目前市面上的标的都不够纯,所以一直在等没上市的蓝箭航天。
像这种热门概念我不爱讨论,因为我不参与,讨论就是浪费精力。
但是怎么说呢,看到后台有些留言,有点绷不住。
有的投资者已经吃了三个跌停,而在此之前甚至还没吃上肉,看到长三乙和谷神星二号的新闻,觉都睡不好。
更加难绷的是,本来为了分散风险,还特意买了多个股票,结果几只股全部跌停。
事已至此,我也没什么好的办法,因为相关标的我是一个都不了解,所以只有两个建议给到有类似情况的宇航员:
避免踩坑的重要性,这是我之前写过为什么要避免类似情况的原因,希望可以认真看下,防患于未然。
但是事情已经发生,那就早早去挂跌停单,争取排到前面,可以快点跑掉,把这学费交了以后就不要再踩坑了,一定要改正自己的交易习惯啊。
(周末又去海底捞了,上次的看台服务员变身宇航员,亏了大概四万,眼泪差点掉下来,上班也恍恍惚惚,说不知道原来股市这么凶险)
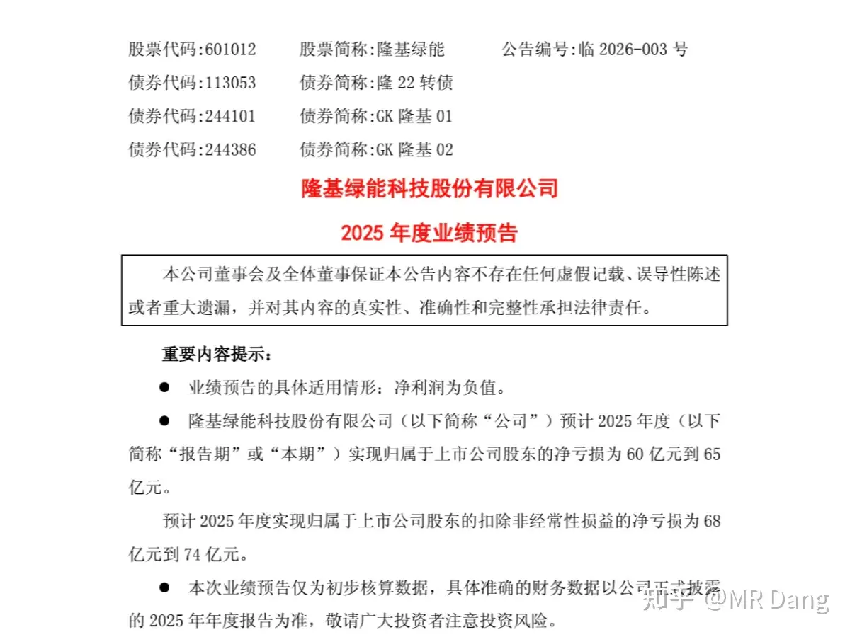
光伏产业哼哈二将:




还是那句话,内卷的行业不要碰,不要去赌那个唯一的拐点,不值,这两家直接抬走就行了。


其他发布业绩的公司如上图,没有我太关注的标的。
机器人产业:
今年春晚的多个分会场都有机器人,机器人顶替人类的第一份工作可能就是舞蹈演员了。(笑)
去年春节后机器人板块表现可以,今年想如法炮制的话,得注意时机,别被算计咯。
一家公司因为吹牛被立案:
吹的牛太大了,以至于圆不过来,我很怀疑管理层是不是对千亿没什么概念,非常草台的感觉。
这波操作也比较败好感,会让人有诛心的想法。
突发事故:
这种事情,不想多说,我没一手消息,以官方发布为准。
我只是觉得这标的,以我庞大的读者基数,持有的也不算少,看到这里,赶紧去挂跌停单,不想卖了还能在九点20之前撤单,给自己留一个逃生通道,切记切记,当个事去办。
你要让我分析利空程度,那我个人觉得一个跌停不一定兜得住,倒不是说赔偿什么的,怕的是停工整改检修,这时间很难说的。
唉,给遇难的同胞献上一束赛博鲜花,人已经走了,只希望他们的家人能获得妥善安置。
商品市场:
价大幅回落
这个不意外, 前几天我说过的价格在短期内有点超买:
现在只是回落到了超买之前的价格。
即使按照我预测的,六七年内价可以从30 多万涨到百万之巨,那算下来平均年复合涨幅也只有18%到20%左右,像之前那样的疯涨是很难持续的。
所以股价上40的时候,我不但提示大家需要止盈:
而且劝告大家不要买,甚至40以上不提它了,就怕有人套住。
我不是预言家,我也不知道它一定会怎么样,否则我自己就做差价了。
但是那个位置如果衡量风险和收益的话,它的性价比明显不如之前高。
那现在股价又到了40之下,我又可以提一提了。
看价猜股价的话,今天肯定是承压的。
想抄底的,布局的,一定要想好套住了自己有没有信仰,能不能抗住,它和银行不一样,股息率低,意味着对你的操作要求更高,容错度更低。
目前这个价格,如果实在想买的,也一定要控制好仓位,最多5%,不能再多了,毕竟是下落的飞刀,不好接,一般情况我是不会接的。
而且要做好买了以后股价又回调到30下面的心理准备,接受不了的话就不要买,股价这事情没有什么不可能,做投资最怕不留后路,一厢情愿。
当然再次重申鄙人不善择时,以上不构成买卖建议,仅仅是风险提示。
其他有色金属也均有不同程度的下跌,不过我得提醒一下大家,看期货价格决定有色股的买卖是大忌,容易赚小钱亏大钱。
后续:
想了想还是舍不得卖,打算买一点对冲价格波动的影响。
大概的逻辑可以讲下,以后有机会了也可以展开。
作为生产资料,它的特点是用煤省油,相当于是一个煤炭→的大型生产资料,所以盈利靠的是油煤差价。
煤这边的价格是有预期的,长期宽松。
所以不确定性就是油价,油价越贵越受益。
而作为生产资料,它的特点是用的是"油",产出的是"布"(poy),中间有个重要产物叫,这个先不用管。
那既然是制造原材料,油价越便宜越受益。
一个是煤→油,一个是油→布,两个组合起来就成了煤→布,直接把的影响排除了。
煤这边,长期宽松。
布这边,还记得那个中间的产物么。
这个目前反内卷进行时,总量严格控制,被约谈后集体控制产能,减少10%,2026全年没有新增产能。
也就是制造布的原材料被卡死了,所以布的供应量也被卡死了,有点像当年的。
这个组合最后就成了一个用煤制造布的神奇生产资料,而且生产的产品预期不错,下有保底,原料煤的价格中短期内没有大幅涨价的忧虑。
至于谁是?
这个我也不知道,我也是无意间问ai,哪家公司是poy全球第一才知道的。
以上非荐股,现在价格也挺高的,特别是如果按照估值来说的话,处于历史高位。
但是选也不是乱选的,目前442亿市值,我测算了一下,以目前的反内卷力度,去年今年明年的业绩大概分别是20,30,40亿。
去年已经过去,可能过几天还会有业绩预报,因为2024是12亿利润,去年如果是20亿,增速超过50%了。
今年如果达到30亿的话,增速又能超过50%了。
按照今年30亿利润估值,就只有15pe不到,对应连续两年50%以上增速,很不错了。
+这个组合名字我也琢磨好了,就叫组合,希望能延续紫菜组合的辉煌成就。
当然这个组合还有缺点,就是煤虽然长期宽松,但也不是百分百确定的,万一煤涨价了,还是会影响到组合的表现。
那你有这方面的担忧的话,就再加一个,就成了一个空手变布的组合,最纯粹的生产机器。
我个人不建议哈,有可能会拉低收益率。
这就是投资组合的魅力,通过不同模块的组合,创造出现实世界里不存在的公司。
这行其实还有个布老二也不错,比只差一点,但是布老二的新增产能在埃及,我觉得周围容易出事,不安全,就放弃了,只考虑。
再次重申,不是荐股,目前位置高,我在蹲合适的入场时间,不要想着大v提了,股价就会涨,我抢跑去赚个差价什么的。
一定是价值投资,买的是远期成长,买的是组合对冲,不是互掏口袋的游戏。
最近涨的不错,快到止盈线了,有点舍不得,因为确实是超级周期,直觉告诉我能赚不少,翻倍也不是不可能。
的逻辑就是ai行业以存代算会催生大量新增需求,美光目前动作频频,还有海力士认为到2028下半年之前都会紧缺,这样算下来超级景气周期还有28个月左右。
考虑到海力士有利益相关,给他的话打个五折可信度,那就是14个月,起码到明年年初了。
但还是那句话,原则就是原则,不能随便搞特殊,如果给我合适的机会我还是会止盈大部分的,最多最多留百十手纯利在里面意思一下,已经是对它格外优待了。
本周前瞻:
1,今天公布全年gdp,这个应该没大的悬念,但是发布会可以盯着看一下,说不定会有什么有用的信息。
2,明天公布1月lpr
3,后天欧洲央行议息结果发布,最近因为岛的问题和西大有点新闻,不知道会不会影响到货币政策。
4,周五日央行公布利率决议,目前0.75%了,再加就不合适了吧。
上周各类宽基etf明显有大量资金净流出,事后统计大概有接近两千亿,再结合各种媒体的宣传代表了什么不言而喻,对应的上证指数是4200不到。
上上次这么明显的信号是去年12月17日etf有神秘资金大幅流入,对应的上证指数大概3800多一些。
千万不能只看表象就简单的理解成神秘资金是在4000点±200点高抛低吸做差价割韭菜,这个只能说是。。emm,维护资本市场长期健康发展,我们要的是长牛,健康牛,不是疯牛,更不是熊。
一个喜欢保护韭菜的博主,希望大家少少踩坑,多多赚钱!!!
本文件从MR Dang知乎页面转载
作者: MR Dang 链接: https://www.zhihu.com/question/1995416759285610119/answer/1996478085814588412↗ 来源: 知乎
著作权归作者所有。商业转载请联系作者获得授权,非商业转载请注明出处。
相关阅读
📅 每日行情评价:
- 20260120-如何评价2026年1月20日A股行情? - 宏观数据解读与有色强势
- 20260121-如何评价2026年1月21日A股行情? - 夺岛奇兵与商品市场
- 20260122-如何评价2026年1月22日A股行情? - 王移仓操作实录
- 20260116-如何评价2026年1月16日A股行情? - 市场调整观察
🏭 行业板块分析:
- 20251102-《天阶功法卷四》磷化工投资价值分析 - 磷化工深度解析
- 20251104-《天阶功法卷五》DSL投资价值分析 - 药店行业分析
💡 投资方法教育:
- 20251023-价值投资的误区有些什么? - 避免价值投资陷阱
- 20251011-下周一股市就要大跌了,作为投资者该如何应对? - 市场下跌应对策略
📊 宏观与资产配置:
- 20251028-央行将研究实施支持个人修复信用的政策措施,此举对我国社会信用体系建设有何意义? - 央行政策影响
- 20251013-2025 年诺贝尔经济学奖授予创新驱动型经济增长,技术进步如何帮助经济成长? - 技术进步与经济
⚠️ 风险警示:
- 20251016-投资新手避坑指南之追热点(万粉特别奉献) - 热点炒作风险警示
- 20250929-如何看待寒武纪股票的未来前景? - 个股风险案例分析
🔙 返回:
- 每日行情评价 - 全部行情评价文章
- MR Dang 知乎文章总览 - 返回主目录